Корисничка подршка

Техничка подршка

Обука

Одржавање

Одржавање ПП


Инжењеринг

Монтажа

Пуштање у рад

Планирање

Пројектовање

Унапређења

Демонтажа


Истраживачко развојне услуге


Развој програмске подршке

Развојне Услуге



ГВС нуди услуге развоја електронских производа и система. Специјализовани смо за дизајн и имплементацију професионалних електронских система високе поузданости и расположивости.

Негујемо приступ развоју електронских склопова који усађује квалитет у дизајн и имплементацију кроз снажну и „свуда присутну“ контролу квалитета којом се осигурава највиши ниво квалитета. Бројне технике које чине Lean product development приступ ми смо практиковали и пре него што су постале популарне и широко примењене. Наш приступ је процесно агностичан, ми стављамо нагласак на основе развоја електронских склопова које су погодне за било који развојни процес.

Наше становиште је да је контрола квалитета есенцијални део развојног процеса, а не накнадна оцена резултата. Контрола квалитета се спроводи у свакој фази развоја, над захтевима, решењима на високом нивоу, дизајну електричних кола, све до коначног системског испитивања, што онемогућава да се мане преносе кроз фазе пројекта, и тако се добија висок квалитет за ниску цену.

Експертиза

Изразит квалитет постижемо у областима професионалне електронике високе поузданости као платформе за пружање услуга високе расположивости путем (дигиталне) обраде у реалном времену аудио, видео и других извора података, комуникационим протоколима, управљању у реалном времену.


Отпорност на квар

Хардвер који у случају неисправности неког од својих саставних делова наставља потпуно исправно да ради без смањења перформанси

Скалабилност

Могућност да се једноставно прошири у циљу повећања броја прикључака или опслуживања повећаног оптерећења

Постојаност

Постојан хардвер способан је да исправно ради у неповољним условима и да штетне утицаје издржи без значајних оштећења


Хардвер може имати само једно од наведених својстава или више њих. ГВС је специјализован за развој хардвера који има сва наведена својства истовремено.


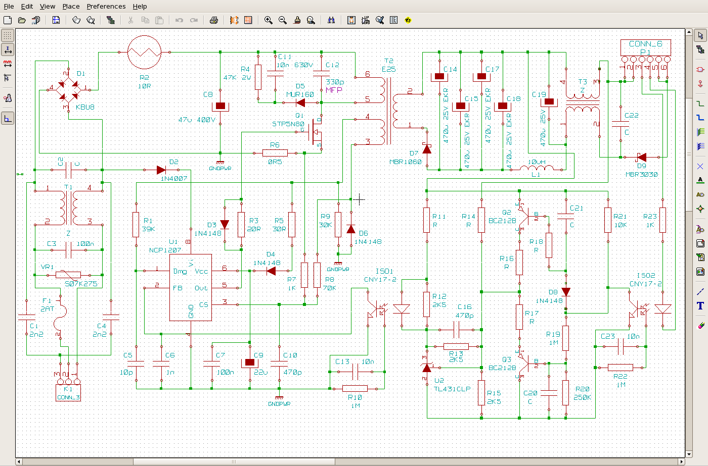
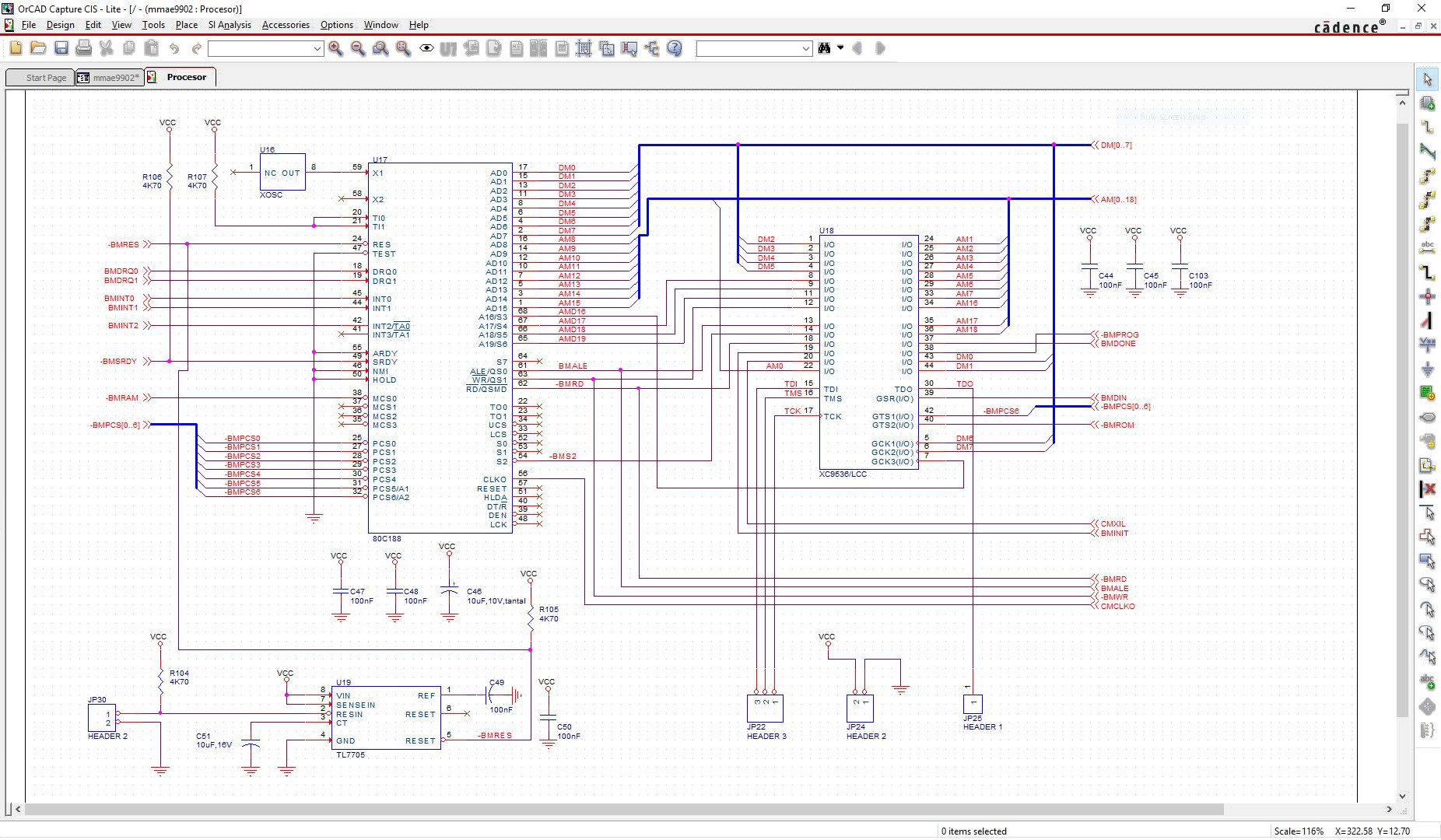
Дизајн електронике

ГВС остварује врхунска истраживачко-развојна достигнућа у области електронике.


 

Аналогна

Аналогна електроника се бави обрадом аналогних сигнала, који су континуални и по времену и по амплитуди. Аналогно-дигитална електроника (енг. mixed-signal) садржи и аналогну и дигиталну функционалност у истом електронском колу.

 

Дигитална

Дигитална електроника се бави обрадом дигиталних сигнала, који су дискретизовани по времену и квантизовани по амплитуди. Микрорачунарска електроника укључује и програмску обраду сигнала употребом микроконтролера, микропроцесора или дигиталних сигнал процесора.

 

Енергетска

Енергетска електроника се бави управљањем и претварањем електричне енергије. Прекидачки претварачи користе технику прекидања кола снаге на високој учестаности да би постигли мале димензије и ниску цену, уз високу ефикасност.